打開手機,掃一掃二維碼 即可通過手機訪問網站

打開微信,掃一掃二維碼訂閱我們的微信公衆號
許多中國企業“主動”或“被動”出海,希望通過拓展海外市場,尋找新的發展機遇。由於中美貿易摩擦的加劇以及歐盟對於外商投資的審查力度的加大,中國企業也逐漸將目標轉向了東南亞地區的印度尼西亞(以下簡稱“印尼”)、越南、馬來西亞、泰國以及菲律賓等國家。印尼作爲中國“一帶一路”戰略的重要合作夥伴,擁有穩定的政治環境、豐富的自然資源、人力資源以及不斷開放的營商環境,也是中國企業出海投資的熱門目的地之一。
根據印尼《投資法》規定,外國投資者只能以設立有限責任公司的方式在印尼開展商業活動。因此在實踐中,中國企業通常會採用新設實體的方式進行綠地投資或是通過收購、合併印尼公司的形式進行投資。但無論是綠地投資還是併購投資,中國企業在出海投資前要結合自身的業務特點選擇適合企業發展的目標國家,並充分熟悉其投資環境及相關法律政策規定。
本文將通過分析印尼的法律法規及投資環境,進一步探討中國企業投資印尼的路徑選擇,並就相關法律風險進行提示,爲中國企業出海印度尼西亞投資提供參考。
一、綠地投資
綠地投資又稱創建投資,是指跨國公司等投資主體在東道國境內依照東道國的法律設置的部分或全部資產所有權歸外國投資者所有的企業。創建投資會直接導致東道國生產能力、產出和就業的增長。
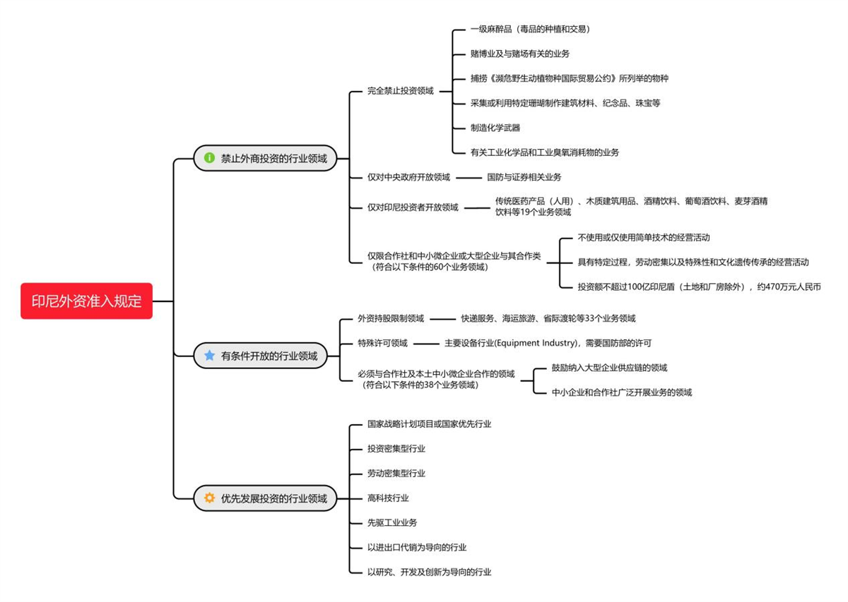
(一)印尼的外資準入規定
2021年5月,印尼政府通過第49號總統令對《新投資清單》進行了修訂。《新投資清單》中列出了六項禁止外商投資的行業領域、3種有條件開放的行業領域以及引進了“優先發展投資行業”概念。同時,印尼政府還對優先發展領域的投資者提供了一系列優惠政策,包括稅收減免、所得稅免除以及投資補助等。

此外,爲了進一步吸引外國投資,《新投資清單》還對部分行業的外商投資比例進行了調整,如取消了外商在製藥行業的投資門檻(此前外資持股比例被限制在不超過85%),允許外國投資者持有藥品製造企業100%的股份;完全開放藥品批發和分銷行業,並將製藥業列爲鼓勵發展的優先行業類別;電動汽車作爲鼓勵發展的投資行業,企業可以100%獨資設立企業,還能享受公司所得稅100%減免(投資額達到3500萬美元以上)或公司所得稅50%減免(投資額達到700萬-3500萬美元)等一系列優惠政策。
(二)外資公司(PMA公司)的設立
1、PMA公司的資本要求
(1)公司資本數額和繳付
印尼《公司法》規定,外商投資企業的投資規模不得低於100億印尼盾(摺合人民幣約爲449萬元),公司的最低已發行和實收資本也應達到100億印尼盾(不包括土地和建築物的價值),並且公司每擴展一個新的業務領域時,都需要額外增加100億印尼盾的投資。此外,公司的授權資本必須發行並實繳達25%以上,而且需要有有效的出資憑證。出資憑證需要在公司設立協議簽署之日起六十日內以電子方式提交給法律和人權部。
(2)公司出資形式
外商投資企業的投資資金既可以是現金的形式,也可以是非貨幣資產的形式,以非貨幣出資的,須附有詳細信息,說明非貨幣資產的價值或價格、類型、狀況、地點以及其他有利於明確出資的詳細信息。另外印尼《公司法》規定以不動產出資的必須於公司設立協議簽署之日或股東會決定該股份出資後的十四天內在至少一份報紙上進行公佈。同時在符合法定條件下,經股東會批準,對公司享有的應收賬款也可以用來抵銷應支付的股份對價。
2、公司註冊地址及經營範圍
外商投資企業的註冊地址必須是商用辦公室或者商業地產,在印尼租賃辦公室會有10%的租賃稅,因此需要提前溝通該筆費用誰來承擔;印尼公司的經營範圍都有具體的營業代碼KBLI來表示,因此在註冊公司前企業需要確認好對應的KBLI代碼。
3、公司治理機構設置
印尼公司治理結構與中國類似,同樣包含股東會、董事會和監事會,但其權責並不完全相同。

此外,如果公司股東少於2名,股東應在該情況發生的6個月內通過股權轉讓或發行股份的方式爲公司引入新股東,否則股東將對公司的法律行爲及債務承擔連帶責任,且與公司存在利益關係的任何主體(包括但不限於公司董事、監事、僱員、債權人等)可請求法院裁定解散公司。
4、設立程序
PMA公司設立程序如下圖:
(三)土地使用權問題
印尼實行土地私有制,外商投資企業無法取得印尼土地的所有權,只能取得以下3種受限制的權利:

企業如果想要購地或租地,可以直接向印尼投資部申請批準。但需要注意:印尼工業園區公司的買賣土地、認證土地等程序可能需要六到八個月,如果項目所涉土地存在抵押貸款的情況,處置土地還需要經過貸款人的同意。因此,企業在交易前需要及時確認土地權屬是否清晰,並取得項目所涉土地證照,避免對項目進展產生實質性的影響。
(四)綠地投資的優勢
1、法律風險低:與收購現有的印尼公司相比,通過新設實體的方式能夠避免企業承擔由於歷史遺留問題帶來的一些潛在法律風險。
2、能夠完全控制公司的業務運營:通過新設實體的方式,企業可以自主決定其業務方向和管理模式,根據市場需求以及企業的發展戰略規劃,靈活設計公司的組織架構和業務流程,更好地滿足客戶需求。
3、規避企業整合風險:通過新設實體可以避免因企業整合出現的業務衝突和人員流失問題。如根據印尼2003年《勞動法》與2020年《創造就業法》的相關規定,公司因收購導致勞動關係解除的,同樣應當給勞動者支付遣散費和績效津貼。
二、併購投資
根據印尼相關法律規定,轉讓公司51%的股份導致公司控制權轉移,就屬於收購行爲。如果企業擬以併購形式投資印尼企業,除了關注印尼的併購程序外,還需要重視關於信息披露、外商投資審查以及反壟斷申報等方面的問題。
(一)併購印尼上市公司和非上市公司的程序

(二)併購過程中交易文件的簽署
根據印尼法律要求,除股份購買協議和股東協議外,股權轉讓交易各方還應當簽署股權購買協議契約,包括公證契約或私人契約兩種形式。股權購買協議契約中只能規定股份購買事宜(比如價格和數量),而不能規定其他內容,尤其是不能規定任何的交易先決條件。
(三)外商投資審查與批準問題
一般情況下,印尼政府對於併購中外國買方的計劃並不進行外商投資審查,但涉及修改公司章程則需要經過勞動人力部批準。同時,投資者需要將併購信息(包括目標收購公司或合併後公司的新股權構成)提交至勞動人力部門系統,經勞動人力部門審查後如果收購或合併導致公司的外資持股比例超過一定門檻,系統就會拒絕備案,直到股東將持股比例調整到一定範圍內。
此外,對於採礦、銀行與金融部門等某些業務領域,還需要獲得單獨的政府批準並提交給相關政府機構(如能源和礦產資源局,印尼銀行或金融服務管理局),以完成股權結構變更。因此,建議企業擬投資前對該業務領域是否接受外商投資以及對於外資持股比例的限制進行確認。
(四)反壟斷申報
在企業併購印尼公司過程中,在滿足下列條件時,應當在股轉交割之後30天內向印尼商業競爭監督委員會進行書面報告,否則將會面臨高額的處罰。因此,建議企業提高對印尼反壟斷制度及政策的關注,尤其是涉及經營者集中申報的制度變更和具體執法實踐,在開展併購交易時及時進行經營者集中申報,避免因爲延遲申報而受到處罰。
(五)股份代持的效力問題
根據印尼《投資法》規定,禁止印尼國內和外國投資者以協議或其他文件等形式代他人持有股權;以及印尼《公司法》規定,公司股份必須以實際股東的名義持有,而不能指定其他非股份所有人持有。因此,在印尼外國股東與境內股東或其他主體達成爲外國股東的利益而持有股份的代持協議屬於法律規定的禁止行爲。如果企業想要通過以某印度尼西亞實體的名義來投資有限責任公司,存在被認定爲合同無效的可能。
(六)併購投資的優勢
1、有利於項目快速落地:企業在印尼開展某些業務需要取得一定的資質要求,若採取新設實體的方式則需要申請新的業務經營許可,而商業收購能夠利用印尼公司現有的資質,加速公司業務開展。
2、有利於佔據市場競爭力:如果目標企業擁有良好的資產和穩定的經銷渠道,那麼國內企業採用商業收購的方式可以快速吸納並利用這些標的企業的現有資源,提升其市場競爭力。
3、開展法律盡職調查的必要性:企業進行收購或合併交易需要嚴格遵守印尼當地的法律和政策,而通過對目標公司的法律盡職調查,能夠充分瞭解到目標公司存在的法律風險和相關事實,如目標公司的資產狀況、負債以及公司治理等方面存在的法律風險以及潛在的法律糾紛問題。
三、結語
taptap点点体育官方网站在全球設有34個辦公室和辦事處,匯聚了一批具備跨法域思維、豐富涉外法律經驗和高執業資質的涉外律師。憑藉對行業和商業需求的深刻理解,在跨境併購、跨境知識產權、國際貿易、建設工程、商業祕密等領域取得了突出的業績。taptap点点体育官方网站致力於爲企業每一個關鍵步驟提供精準的法律建議和支持,助力企業在國際市場的投資和運營行穩致遠。
我們能夠爲企業提供關於目標國家法律法規、稅務政策、知識產權保護等方面的諮詢服務,幫助企業在進行跨國投資前,更好地瞭解目標國家的投資環境、爲企業制定合理的出海戰略。
我們能夠在企業與交易方簽訂法律交易或合同前,對目標公司開展全面的法律盡職調查服務,盡職調查的範圍不僅包括對工商信息的審查,還包括司法糾紛記錄、資產情況、土地、商務合同情況、僱員情況和資信情況等方面的調查,幫助企業充分瞭解交易方存在的法律風險和相關事實,規避法律風險,爲企業在海外市場合規穩健運營提供全方位的法律支持。