打開手機,掃一掃二維碼 即可通過手機訪問網站

打開微信,掃一掃二維碼訂閱我們的微信公衆號
一、 關於“海牙認證”
在加入《取消外國公文書認證要求的公約》(簡稱“《公約》”)前,我國與他國之間的文書使用,經出具國公證機關公證的文書還需要送使用國駐該國使領館進行認證(legalization),即所謂“雙認證模式”(流轉規則見圖一),該領事認證程序時間成本及費用成本高昂。國際上,對於跨國使用公文書的認證,除了前述領事認證程序,還有《取消外國公文書認證要求的公約》成員國間使用的“海牙認證”(流轉規則見圖二)。
“雙認證”模式下的文書跨境流轉規則:
文書出具國進行公證 -> 文書出具國外交部或有權辦理領事認證的機構進行領事認證 -> 文書使用國駐出具國領事館進行領事認證 -> 實現文書的跨境流轉
(圖一)
“海牙認證公約”模式下的文書跨境流轉規則:
文書出具國公證 -> 由出具國主管機關簽發附加證明書 -> 實現文書的跨境流轉
(圖二)
我國於2023年3月8日加入《公約》,2023年11月7日《公約》對我國生效。根據《公約》的規定,各締約國間使用的文書無需再進行領事認證,由文書出具國主管機關籤發的附加證明書(Apostille)替代領事認證。
《公約》是海牙國際私法會議框架下適用範圍最廣、締約國最多的重要國際條約。1961年10月,海牙國際私法會議在第九屆會議上通過《公約》草案,1965年《公約》正式生效。目前有125個成員,約佔全世界國家和地區總數的五分之三。其主要作用在於簡化公文書跨國流轉程序,從而便利國際貿易和人員往來。簡單理解,經過海牙認證,判定文書爲真,就能得到成員國的認可,在他國使用時具有法律效力與更高的可信度。
附加證明書是文書出具國的主管機構爲公文書籤發的一個驗證證書,具有《公約》要求的固定內容。在效力上,附加證明書與領事認證書具備同等功能、效力相同,但二者均僅證明公文書上最後一個印鑑、簽名屬實,不對公文書內容本身的真實性和合法性負責。公文書內容真實性仍遵循“誰出具,誰負責”原則。
二、“海牙認證”的文件範圍
1. 商事文件:公司營業執照、公司/個人委託書、公司/個人授權書、董事信息、股東信息、公司更名文件、資產證明、資信證明、會議記錄、公司/個人專利證書、檢驗檢疫證、商事證明商檢證、在職證明、單位派遣信、商業合同、代理合同、箱單、公司價格單、公司/個人發票、報關單、出口登記表等。
2. 民事文件:出生證明、親屬關係證明、結婚證明、離婚證明、撫養權判決書、繼承權判決書、房產證、車輛證、知識產權證明以及其他民事證明文件等。
3. 其他類別文書:除了以上兩類文書外,還有其他一些文書也可以辦理海牙認證。例如:學校畢業證書和學位證書、護照和身份證明、勞動聘用合同和勞動合同、醫療機構出具的健康體檢報告和疾病診斷證明、公證過的遺囑和委託書等。
三、“海牙認證”附加證明書樣式

中國簽發附加證明書式樣(空白版本)
(中國領事服務網,
http://cs.mfa.gov.cn/zggmcg/fjzms/qxwggwsrzyqdgy/202310/t20231018_11162932.shtml,2023年11月6日訪問)

四、中國加入《取消外國公文書認證要求的公約》後的三大好處
1. 時間短:海牙認證流程比較簡單,能有效減少時間成本;
2. 範圍廣:目前大部分國家或者地區都承認海牙公約;
3. 有效力:根據海牙公約規定,海牙認證文件可以在任何承認海牙公約的國家或者地區使用,文件是具備對應的域外法律效力的。
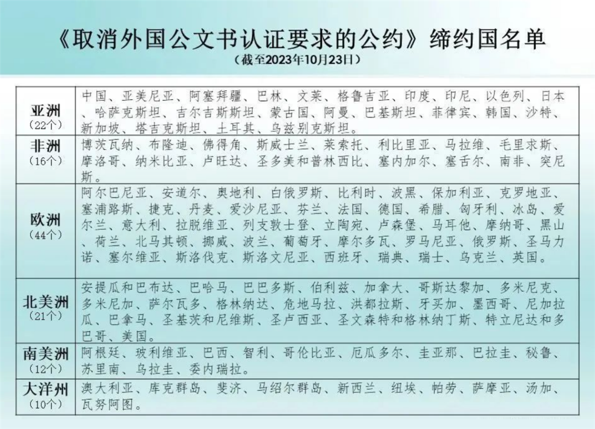
五、《取消外國公文書認證要求的公約》締約國名單

注1:2024年1月11日,《公約》將對加拿大生效,中加之間將於當日開始適用《公約》。2024年6月5日,《公約》將對盧旺達生效,中盧之間將於當日開始適用《公約》。
注2:中國與起步承認具有主權國家地位的《公約》成員間不適用《公約》。
注3:中國與印度之間不適用《公約》。
六、常見問題
1. 什麼樣的文書不能辦理附加證明書?
送往《公約》非締約國使用的文書不能辦理附加證明書。此外,申請附加證明書的文書有下列情形之一的,簽發機構不予辦理:
(一)文書的印鑑、簽名不屬實的;
(二)文書的印鑑、簽名未進行備案,或者與備案不相符的;
(三)文書的印鑑、簽名、裝訂、時效等不符合出文機構、用文機構規定和要求的;
(四)可能損害中國國家利益和社會公共利益的;
(五)附加證明書籤發機構認爲不應辦理的其他情形。
2. 哪些文書需在外交部辦理附加證明書?
外交部可爲全國各地出具的公文書辦理附加證明書。但一般情況下,送往《公約》締約國使用的、在地方外辦簽發附加證明書範圍之外的文書,由外交部領事司負責辦理。
3. 哪些文書需在外交部委託的地方外辦辦理附加證明書?
送往《公約》締約國使用的文書,如系在外交部委託的地方外辦所在省(市、區)內涉外公證機構或出入境檢驗檢疫機構、貿促會出具的涉外公證書或其他證明文件,應在該省(市、區)外辦辦理附加證明書。
4. 當事人在向涉外公證機構申請出具文書時應注意哪些?
涉外公證書由涉外公證機構出具,在證詞、格式、用紙、疑問等方面均有專門規定。當事人在向涉外公證機構申請出具文書時,應該明確告知文書擬送往的國家(地區)、使用目的及其他相關信息,以便相關機構有針對性地出證。
5. A省公證機構出具的涉外公證書,是否可以到B省外事辦公室申辦附加證明書?
不可以。由於被委託辦理附加證明書的地方外辦只有本省(市、區)內涉外公證機構或其他出文機構的印章或簽字備案,不能爲其他省(市、區)出去的文書辦理附加證明書。
6. 外國對辦理附加證明書的文書有何要求?
(一) 不同國家對送往該國使用的文書有不同要求,當事人向涉外公證機構或其他出文機構申辦涉外公證書或其他證明文書時,應明確告知文書擬送往使用的國家、使用目的地及其他相關信息,以便上述機構準確出證。
(二) 各國對各種公證書的時效有不同的規定,如荷蘭要求所有公證書有效期爲6個月,奧地利要求未受刑事處分有效期爲1個月等等。鑑於此,請根據有關要求和需要及時辦理附加證明書,並在辦理後儘快使用。
(三) 外交部領事司根據外國駐華使館的最新通知,及時發佈和更新《外國駐華使館(代表處)領事認證/附加證明書規定彙編》。有關申辦單位或人員可在申辦文書的附加證明書前訪問中國領事服務網相關欄目,以獲得各國對公證書的具體要求。
7. 企業同一貨物的票據一正三副,是否都需要辦理附加證明書?
票據的副本是否需要辦理附加證明書,是有文書使用國決定的。如文書使用國要求對有關票據的副本辦理附加證明書,則應按對方要求辦理。
8. 內地文書送香港或澳門使用需要辦理附加證明書嗎?
送往香港使用的涉外公證書需要在外交部領事司辦理確認手續,而不是辦理領事認證或附加證明書,但程序和要求基本相同。